Mendix Release 10.13 – “Maia, gera um modelo de domínio para mim”
Tradução do Artigo Original por Danny Roest | 30 de julho de 2024
https://www.mendix.com/blog/mendix-release-10-13-maia-generate-a-domain-model-for-me/
Tempo de Leitura de 14 minutos
Após o grande lançamento do MTS 10.12 no mês passado, o lançamento deste mês, o 10.13, foi projetado para capacitar desenvolvedores e melhorar a experiência geral do usuário em vários aspectos da plataforma Mendix. Desde o aprimoramento do desempenho no Studio Pro até a adição de novos recursos, como geração de modelo de domínio Maia, melhorias na construção de interface de usuário, aprimoramentos móveis, capacidades de IA, atualizações de governança, aprimoramentos de Provedor OIDC e melhorias na nuvem, este lançamento está repleto de adições valiosas. Neste blog, exploraremos os principais destaques do Mendix 10.13, incluindo novos recursos, melhorias e atualizações que elevarão sua experiência de desenvolvimento e permitirão que você crie aplicativos ainda melhores.
Vamos mergulhar e descobrir o que há de novo no Mendix 10.13!
Studio Pro
Desempenho
Melhoramos o desempenho no Studio Pro novamente. O editor de texto agora está muito mais responsivo e fornecerá feedback imediato, e as ações de copiar e colar serão muito mais rápidas. Essas melhorias permitirão que os desenvolvedores criem aplicativos ainda mais rapidamente!
Maia: Geração de Modelo de Domínio
Neste lançamento, estamos estendendo o Maia do Mendix com suporte para a geração de modelos de domínio. Após habilitar esse recurso experimental nas preferências do Studio Pro, você verá o botão Gerar Modelo de Domínio em um modelo de domínio vazio. Ao selecionar, você pode descrever ao Maia quais dados você deseja que seu modelo de domínio capture. Isso pode ser muito detalhado, por exemplo, “Crie uma entidade ‘A’ com o atributo ‘B’ e ‘C’”, ou pode ser muito genérico, como “Preciso de um modelo de domínio para um aplicativo de registro de horas”. Com este primeiro lançamento, você pode usar o Maia para gerar o esqueleto de um novo modelo de domínio, que você pode então refinar e completar. Isso deve economizar um tempo considerável ao modelar um novo modelo de domínio e também ajudar a considerar as entidades corretas para o seu aplicativo.
Melhorias na Construção de Interface de Usuário
Caixa de Combinação – Configurar rótulo automaticamente e expor seleção
O widget de Caixa de Combinação foi atualizado com duas melhorias. Primeiro, o widget agora define automaticamente o rótulo com base no atributo selecionado, simplificando o processo de configuração para os desenvolvedores. Além disso, adicionamos a capacidade de expor a seleção. Isso significa que o objeto selecionado agora pode ser usado diretamente para visualizações de dados, microfluxos ou nanofluxos em qualquer lugar da página, sem a necessidade de usar entidades e associações não persistentes. Isso oferece maior flexibilidade e controle para os desenvolvedores.
Grade de Dados 2 – Exportar colunas de conteúdo personalizado
A funcionalidade de exportação para Excel do widget Grade de Dados 2 foi aprimorada. Anteriormente, os usuários encontravam desafios ao exportar colunas de grade de dados com conteúdo personalizado, pois o valor padrão era “n/a”. Em resposta ao feedback dos usuários e a um post de fórum de ideias com um grande número de votos positivos, introduzimos a capacidade de definir um valor de exportação especificamente para colunas de conteúdo personalizado. Isso permite que os usuários definam um valor de texto dinâmico que represente com precisão os dados ao exportá-los, abordando as limitações anteriores e garantindo um processo de exportação mais fluido. Além disso, os usuários agora têm a opção de deixar o valor de exportação em branco, evitando a exportação de dados desnecessários e mantendo a integridade da planilha Excel.
Aprimoramentos Móveis
Notificações Push para Aplicativos Web Progressivos (PWA)
Notificações push são um recurso altamente procurado em aplicativos móveis, oferecendo uma linha direta de comunicação com seu público. Graças ao Conector de Notificações Push do Mendix, integrar notificações push em aplicativos móveis nativos tem sido fácil. No entanto, notificações push não estavam disponíveis para aplicativos web progressivos (PWAs). Boas notícias: as notificações push agora estão disponíveis para PWAs também! O processo de configuração espelha o dos aplicativos móveis nativos, garantindo uma experiência suave e familiar para aqueles já versados no sistema. Visite nossa documentação para um guia completo.

As novas notificações push baseadas na web funcionam em PWAs em dispositivos iOS e Android, e o módulo é compatível com o Mendix 9.24 e superiores.
Atualização do React Native
O Mendix está comprometido em oferecer tecnologia de ponta que garante que seus aplicativos sejam confiáveis e seguros. Para aplicativos móveis nativos, isso significa que atualizamos frequentemente nossas dependências principais, incluindo o React Native e seus módulos associados, para melhorar seus aplicativos móveis nativos.
No nosso último lançamento, o React Native foi atualizado para a versão 0.73.8. Esta atualização significativa melhora a compatibilidade com os sistemas operacionais mais recentes do Android e iOS e aumenta o desempenho do JavaScript, graças à integração de um mecanismo Hermes atualizado. Note que uma nova versão do Make it Native é necessária para aproveitar totalmente essas melhorias. Nossa documentação contém informações detalhadas sobre versões compatíveis do Make It Native para cada lançamento do Mendix.
Melhor recuperação de dados em aplicativos offline-first
Filtrar objetos em várias associações é uma prática comum. Imagine um aplicativo de inventário que rastreia produtos em vários armazéns e seções. Exibir uma lista abrangente de todos os produtos em um armazém específico, incluindo todas as suas seções, é fácil em aplicativos Mendix online, mas representava um desafio em um aplicativo offline-first.
Com este lançamento, estamos introduzindo a capacidade de atravessar uma ou mais associações em fontes de dados e nanofluxos de aplicativos offline-first. Este aprimoramento simplifica a recuperação dos objetos certos, especialmente dentro de modelos de domínio offline intricados.

Página de fallback para URLs de página/microfluxo
O Mendix oferece flexibilidade aprimorada no gerenciamento de URLs, permitindo que você personalize URLs para acionar páginas ou microfluxos específicos. No passado, encontrar um URL não reconhecido levaria a uma página de erro padrão.
Mas isso é coisa do passado! Agora você pode designar uma página específica ou um microfluxo para responder a essas solicitações de páginas desconhecidas. É tão simples quanto definir uma página de fallback dentro do seu perfil de navegação. Para quem busca uma abordagem mais personalizada com base no caminho acessado, atribua um microfluxo equipado com um parâmetro ‘Caminho’ em vez disso. Esta atualização foi projetada para simplificar o processo de modelagem de aplicativos, dando-lhe as ferramentas para construir os aplicativos que você imagina com maior facilidade e precisão.

Mendix Connect
Snowflake: OAuth para o Mendix Data Loader
Com a última atualização do Mendix Data Loader, os desenvolvedores podem usar o OAuth como o tipo de autenticação. O Mendix Data Loader utiliza o framework de aplicativos nativo do Snowflake e foi projetado para simplificar a extração de dados operacionais de aplicativos Mendix diretamente para o ambiente do Snowflake. Diferente de nossos outros conectores Snowflake, o Mendix Data Loader está disponível no Marketplace do Snowflake.

Configuração de endpoint para APIs REST OData
Algumas práticas recomendadas e diretrizes de APIs REST exigem que os endpoints de API usem uma convenção de nomenclatura específica. Por exemplo, todos os endpoints devem usar o formato Kebab case. Para garantir que suas APIs REST OData estejam em conformidade com essas diretrizes, agora, no 10.13, você pode fornecer uma localização alternativa para seus endpoints.

IA
ChatCompletions com a API Converse no Conector Bedrock
As operações de ChatCompletions foram atualizadas para usar a API Converse, o que torna ainda mais fácil começar a usar seu modelo conversacional favorito. As operações de Invocar modelo dentro das operações de ChatCompletions foram substituídas por uma chamada para essa nova API, já que ela é projetada especificamente para criar aplicativos conversacionais que enviam e recebem mensagens para e de qualquer modelo conversacional do Amazon Bedrock.
Usar a nova API Converse é recomendado, pois ela oferece uma experiência consistente, é fácil de usar e facilita a “avaliação” dos diferentes modelos no contexto do aplicativo. Dependendo da própria família de modelos, os seguintes recursos são suportados como parte de uma experiência integrada: Prompts de sistema, Visão e Uso de ferramentas (Chamada de função). Quando novos modelos ou famílias conversacionais se tornam disponíveis, eles são automaticamente suportados como parte desta nova operação Converse.
Geração de imagens com Bedrock e OpenAI
No mês passado, introduzimos uma maneira unificada de usar geração de texto e ChatCompletions com o GPT da OpenAI e os modelos Anthropic Claude e Amazon Titan do Bedrock. Também introduzimos o mesmo para a geração de imagens. Agora você pode alternar entre o DALL·E 2 e 3 no conector da OpenAI e a geração de imagens do Amazon Titan no conector Bedrock para comparar facilmente as diferentes imagens geradas. Veja o aplicativo de exemplo OpenAI Showcase para uma implementação.
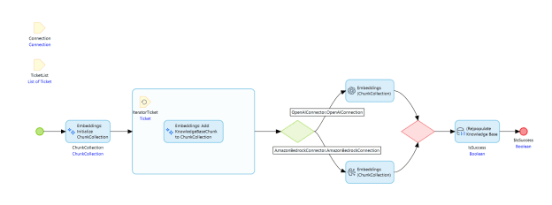
Embeddings simplificados e base de conhecimento PgVector
Na última versão do conector Bedrock e do conector OpenAI, facilitamos a criação do seu próprio conjunto de Recuperação de Geração Aumentada. Normalmente, você pode aproveitar nossa integração pronta para uso com serviços de hiperescala, como as Bases de Conhecimento do Bedrock da Amazon, para casos de uso em que você deseja trazer seus próprios dados para o modelo de linguagem grande. No entanto, às vezes essa não é uma boa opção, e você precisa de uma solução faça-você-mesmo. O módulo PgVector Knowledge Base faz isso por você.
Com uma simples série de itens de toolbox, agora você pode definir conhecimento relacionado a Objetos Mendix, gerar embeddings para ele e armazená-lo na sua base de conhecimento baseada em PgVector. Para isso, você pode usar tanto os modelos de Embeddings do Amazon Titan e Cohere via o conector Bedrock, quanto os modelos de text-embeddings do conector OpenAI. Na última versão do aplicativo OpenAI Showcase, você pode ver como pode ancorar seu LLM nos seus dados privados com um conjunto de Recuperação de Geração Aumentada e como pode usar isso para fazer sugestões ao usuário com base em dados históricos.

Pressione Enter para enviar na UI conversacional
Implementamos um dos recursos mais solicitados em nosso módulo UI Conversacional: pressione Enter para Enviar ou Shift+Enter para uma nova linha. Tornamos possível alinhar com a experiência que seus usuários esperam ao interagir com qualquer modelo de linguagem grande na sua UI conversacional. Isso também está incluído no aplicativo AI Bot Starter App, para que você o tenha pronto ao criar sua própria solução privada de ChatGPT de nível empresarial.
Portal do Desenvolvedor renomeado para Portal Mendix
Não estamos mais usando o nome “Portal do Desenvolvedor” e o renomeamos como Portal Mendix. Achamos que isso reflete melhor as capacidades multifuncionais e multiusuários do Portal Mendix daqui para frente. O Portal Mendix abrange todos os aspectos da nossa plataforma, incluindo atividades de desenvolvimento, como:
- Aplicativos
- Implantação
- Epics
- Insights de Aplicativos
- Gerenciamento de Portfólio
- … assim como entidades como Marketplace, Governança no Control Center, Academia e Comunidade.
Essa mudança está alinhada com nossa visão mais ampla de apoiar a transformação digital, não apenas o desenvolvimento mais rápido de aplicativos. Adiamos essa atualização até agora para garantir uma abordagem abrangente, e atualizamos toda a documentação de acordo.
Fluxo simplificado de “Criar novo aplicativo”
Temos o prazer de anunciar o fluxo redesenhado para a criação de novos aplicativos no Portal Mendix, tornando o processo mais rápido e intuitivo do que nunca. Tudo o que você precisa fazer para criar um aplicativo é escolher um nome, escolher uma imagem (ou usar a gerada automaticamente) e selecionar um aplicativo inicial. Adicionar uma descrição é opcional, mas é altamente recomendável fazê-lo para qualquer aplicativo que outras pessoas da sua organização possam estar interessadas em acessar.

Governança
Melhorias no Mendix Pipelines
O Mendix Pipelines potencia a CI/CD low-code nativa da plataforma, ajudando a automatizar o empacotamento e a implantação de software sem a necessidade de conhecimento de DevOps. Com um conjunto de etapas configuráveis, você pode projetar um pipeline no Portal Mendix para que ele seja acionado automaticamente com base em condições específicas, como após um commit no TeamServer Git. Isso é tudo. Relaxe enquanto a automação com o Mendix Pipelines economiza horas de esforço. Ele está disponível para uso ilimitado em beta pública. Confira!
Quer saber mais? Confira este caminho de aprendizado abrangente que demonstra todos os métodos de entrega de software no Mendix. O Mendix Pipelines continua evoluindo. Aqui estão as principais capacidades que trazemos com este lançamento:
- Gatilho manual
- Passo de promoção de pacote de implantação
- Links profundos para colaboração contínua
Exemplo de caso de uso
Vamos pegar um exemplo de caso de uso para ilustrar como usar esses recursos. Um desenvolvedor do Mendix quer configurar os seguintes pipelines. Veja o vídeo abaixo para ver como você pode colocar isso em prática em poucos minutos!

Fique atento para mais atualizações!
Provedor OIDC: Concessão de Credenciais de Cliente
O marketplace do Mendix oferece módulos de Single Sign-On (SSO) que permitem que seu aplicativo Mendix delegue o login do usuário final para seu Provedor de Identidade (IdP), como o Entra ID, Okta, etc. Mas, em algumas organizações, configurar o SSO para cada aplicativo Mendix traz uma sobrecarga que é muito cara ou atrasa a inovação. Nesses casos, um intermediário de SSO entre seu IdP e seu portfólio cada vez maior de aplicativos Mendix pode ser útil. Você pode construir um aplicativo Mendix que atue como um intermediário de SSO usando o módulo Provedor OIDC, que já está disponível para você no marketplace do Mendix.
Além disso, se você for um Fornecedor Independente de Software (ISV), pode querer construir uma solução de múltiplos aplicativos que se comporta como um único aplicativo. Novamente, o módulo Provedor OIDC pode ajudá-lo a fazer isso. Ao incluí-lo em um aplicativo Mendix central, esse aplicativo central pode atuar como um IdP para os outros aplicativos. Os usuários finais da sua solução podem fazer login no seu aplicativo central usando credenciais locais e ter uma experiência de SSO em todos os aplicativos da sua solução de múltiplos aplicativos sem usar um IdP ‘externo’.
Então, o que há de novo no módulo Provedor OIDC?
Agora, aprimoramos o módulo Provedor OIDC para um caso de uso adicional: consumo de API. A segurança de API pode ser arranjada usando chaves de API, mas isso não é uma boa prática de segurança. Se você preferir usar tokens OAuth (também conhecidos como tokens portadores ou tokens de acesso), você tem duas opções:
- Use identidades humanas. Um usuário final do seu aplicativo cliente faz login usando SSO, e o aplicativo cliente pode consumir a API em nome do usuário final usando o token de acesso OAuth que recebeu como resultado do processo de SSO.
- Use uma identidade de máquina. As identidades de máquina também são conhecidas como contas de serviço ou contas de aplicativo. Nesse caso, os tokens de acesso são usados pelo aplicativo cliente para consumir a API em nome de si mesmo. O usuário final não é relevante nesse cenário.
O Provedor OIDC agora suporta a chamada concessão de Credenciais de Cliente. Isso significa que um aplicativo cliente pode obter um ‘token de acesso de cliente’ autenticando-se no Provedor OIDC e apresentar esse token de acesso para a API que está consumindo. A API pode validar o token usando a introspecção de token no IdP ou validando a assinatura.
O que vem a seguir?
Fique atento para a próxima versão do módulo OIDC SSO para um microfluxo pronto para uso que permite que sua API valide o token de acesso do cliente.
Nuvem
Sem mais notificações de alertas irrelevantes
Para todos os aplicativos rodando no Mendix Cloud, registramos métricas. Isso inclui métricas de recursos, como uso de CPU e memória, mas também métricas de aplicativos, como usuários concorrentes e solicitações recebidas.
Com base nessas métricas, o Mendix Cloud aciona alertas. Se os valores das métricas cruzarem um limite específico, o status de alerta será alterado. Os usuários que se inscrevem nos alertas receberão uma notificação por e-mail, e as notificações de alerta também são enviadas via webhooks.
Os limites de alerta para o Mendix Cloud eram os mesmos para todos os aplicativos, independentemente do plano de recursos de nuvem em que o aplicativo estava rodando. Isso significava que alguns alertas, especificamente alertas relacionados a recursos, eram acionados com mais frequência em planos de recursos de nuvem menores, já que esses planos menores têm menos recursos e, portanto, usarão uma porcentagem maior dos recursos disponíveis mais rapidamente.
Analisamos os alertas que são enviados a partir do Mendix Cloud e encontramos vários tipos de alertas onde poderíamos definir um limite diferente para planos de recursos de nuvem específicos. Com esses novos limites de alerta, o número de alertas irrelevantes para esses planos foi reduzido significativamente. Os alertas agora são enviados apenas quando uma ação é necessária. Continuaremos analisando os alertas para ver se podemos fazer mais melhorias no futuro.
A S4 Digital tem expertise global para ser parceira da sua empresa e executar projetos de forma acelerada! Clique aqui e agende uma reunião conosco!

Deixe um comentário